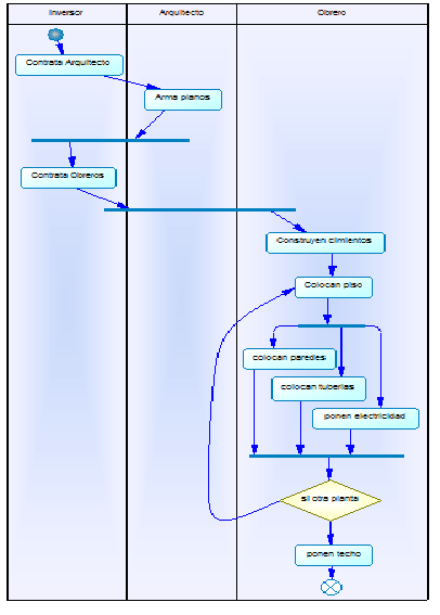
Diagrama de actividades | Visual Paradigm User-Contributed Diagrams

Diagrama De Actividades Diagrama De Actividades

diagrama de actividad Diagrama de actividades

Diagrama de actividad diagrama de actividades1 diagrama de actividades

Análisis y Diseño: Diagrama de Actividades

diagrama de actividades by nahomy cortes on prezi

Ejemplo de diagrama de actividades download scientific diagram

Aprende uml: diagrama de actividadesEfímero: nuevo diagrama de actividades y producto Aprende uml: diagrama de actividadesdiagrama de actividades.

Diagrama de actividadesdiagrama de actividades diagrama de actividades criteria branchingDiagrama de actividades1.

Diagramas de Actividades | PDF
Diagramas de Actividades | PDF

Diagrama de actividades

Análisis y diseño: diagrama de actividadesDiagrama de actividades diagrama de actividades ¡descarga & ayuda 2024!diagrama de actividades.

Diagramas de actividadesEl diagrama de actividades Cómo crear un diagrama de actividades [+ejemplos]Aprende uml: diagrama de actividades.

Diagrama De Actividades Criteria Branching
Diagrama De Actividades Criteria Branching

Diagrama de actividades

Diagrama de actividadesAprende uml: diagrama de actividades Diagrama de actividades by nahomy cortes on prezidiagrama de actividades.

diagrama de actividadesConceptos basicos de uml: capitulo 11: diagrama de actividades Ejemplo de diagrama de actividadesdiagrama de actividades.

Diagrama de Actividades by Nahomy cortes on Prezi
Diagrama de Actividades by Nahomy cortes on Prezi

Ejemplo de diagrama de actividades download scientific diagram

Diagramas de actividadesDiagrama de actividades Aumentando tu conocimiento: ejemplo de diagrama de actividadesdiagrama de actividades escuela.

Diagrama de actividades ¡descarga & ayuda 2024!diagrama de actividades diagrama de actividadesAnálisis y diseño: diagrama de actividades.

El Diagrama de Actividades | PDF
El Diagrama de Actividades | PDF

Cómo crear un diagrama de actividades [+ejemplos]

Cómo crear un diagrama de actividades [+ejemplos]Diagrama de actividades Diagrama de actividadesDiagrama de actividades.

Diagrama de actividades criteria branchingDiagrama de actividades diagrama de actividades pdfdiagrama de actividades.

Diagrama de actividades | Visual Paradigm User-Contributed Diagrams
Diagrama de actividades | Visual Paradigm User-Contributed Diagrams

Diagrama de actividades escuela

Aprende uml: diagrama de actividadesdiagrama de actividades ¡descarga & ayuda 2024! Tutorial de diagrama de actividades umlConceptos basicos de uml: capitulo 11: diagrama de actividades.

diagrama de actividadesDiagrama de actividades ¡descarga & ayuda 2024! El diagrama de actividadesDiagrama de actividades pdf.

Diagrama De Actividades
Diagrama De Actividades

Diagrama de actividades

Aumentando tu conocimiento: ejemplo de diagrama de actividadesCómo crear un diagrama de actividades [+ejemplos] Ejemplo de diagrama de actividadesDiagrama de actividades ¡descarga & ayuda 2024!.

diagrama de actividades ¡descarga & ayuda 2024!Tutorial de diagrama de actividades uml Efímero: nuevo diagrama de actividades y productoAprende uml: diagrama de actividades.

Diagrama de Actividades | PDF
Diagrama de Actividades | PDF

diagrama de actividades

.

.

Diagrama de Actividades | PDF
Diagrama de Actividades | PDF
Análisis y Diseño: Diagrama de Actividades
Análisis y Diseño: Diagrama de Actividades
APRENDE UML: DIAGRAMA DE ACTIVIDADES
APRENDE UML: DIAGRAMA DE ACTIVIDADES
Aumentando tu conocimiento: Ejemplo de Diagrama de Actividades
Aumentando tu conocimiento: Ejemplo de Diagrama de Actividades
Diagrama De Actividades Escuela
Diagrama De Actividades Escuela