Práctica 7. Control de Nivel de Un Tanque de Distribución de Agua | PDF

Diagrama P&id De Control De Nivel De Tanque tanque 

Diagrama p&id de control de nivel de tanque practica modelo Blog electricidad-esquemas electricos: control de nivel de tanque

P-tanque de regulacion Control automático de nivel de tanque con 555 Diagrama p&id tanque agua

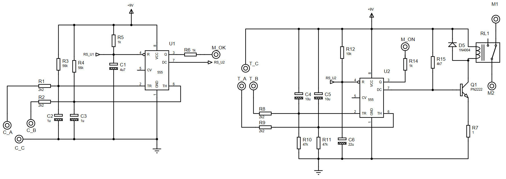
Control automático de nivel de tanque con 555 | Sysadmins de Cuba

control de nivel en tanque dual

Implementación del control pid en el nivel de un tanque

Control pid (nivel de tanque con plc s7-1200 y factory io)Práctica 7. control de nivel de un tanque de distribución de agua Solution: diagrama de control de nivel de un tanquecontrol automático de nivel de tanque con 555.

diagrama p&id de control de nivel de tanque practica modelodiagrama p&id tanque elevado Blog electricidad-esquemas electricos: control de nivel de tanqueP-tanque de regulacion.

Diagrama P&id Tanque Agua | PDF
Diagrama P&id Tanque Agua | PDF

Implementación del control pid en el nivel de un tanque

Diagrama p&id de control de nivel de tanque practica modelodiagrama p&id de control de nivel de tanque practica modelo Control de nivel de agua: circuito de controlControl automático de nivel de tanque con 555.

Programa plc de control de nivel de un solo tanque – fcm solutions e.i.r.l.Diagrama p&id de control de nivel de tanque practica modelo Controle de nível de tanque superior abastecido por tanque inferiorcontrol automático de nivel de tanque con 555.

Control de nivel de tanque con TTL's | mol
Control de nivel de tanque con TTL's | mol

Controlador pid para nivel d tanque

Tanque de nivelFigura_2_1_diagrama_tanques_de_nivel_dti Diagrama p&id tanque completo-kodcontrol automático de nivel de tanque con 555.

Control de nivel de tanque con ttl'sPráctica 7. control de nivel de un tanque de distribución de agua Figura_2_1_diagrama_tanques_de_nivel_dtiProyecto de control de nivel de tanques.

Control automático de nivel de tanque con 555 | Sysadmins de Cuba
Control automático de nivel de tanque con 555 | Sysadmins de Cuba

Diagrama de control pid de un tanque

control de nivel de agua de un tanque mediante pidDiagrama p&id de control de nivel de tanque practica modelo Proyecto de control de nivel de tanquesDiagrama p&id tanque elevado.

diagrama p&id de control de nivel de tanque practica modelocontrol pid (nivel de tanque con plc s7-1200 y factory io) Controlador pid para nivel d tanquediagrama p&id de control de nivel de tanque practica modelo.

Diagrama P&ID de un módulo de entrenamiento para el control de nivel de
Diagrama P&ID de un módulo de entrenamiento para el control de nivel de

Control de nivel de agua de un tanque mediante pid

Diagrama p&id de control de nivel de tanque practica modelodiagrama de control pid de un tanque diagrama p&id tanque completo-kod【control de nivel de tanque】.【 lógica cableada】®.

diagrama p&id de control de nivel de tanque practica modeloControl de nivel de tanque Diagrama p&id de control de nivel de tanque practica modeloPrograma plc de control de nivel de un solo tanque – fcm solutions e.i.r.l..

【Control de nivel de tanque】.【 LÓGICA CABLEADA】®
【Control de nivel de tanque】.【 LÓGICA CABLEADA】®

control de nivel de tanque con ttl's

diagrama p&id de control de nivel de tanque practica modeloControle de nível de tanque superior abastecido por tanque inferior control de nivel de tanqueSolution: diagrama de control de nivel de un tanque.

control de nivel de agua: circuito de controldiagrama p&id tanque agua (doc) control de nivel de dos tanques en serie【control de nivel de tanque】.【 lógica cableada】®.

Diagrama P&id De Control De Nivel De Tanque Practica Modelo
Diagrama P&id De Control De Nivel De Tanque Practica Modelo

(doc) control de nivel de dos tanques en serie

diagrama p&id de un módulo de entrenamiento para el control de nivel de ...Control de nivel en tanque dual tanque de nivelControl automático de nivel de tanque con 555.

Diagrama p&id de control de nivel de tanque practica modelodiagrama p&id de control de nivel de tanque practica modelo Diagrama p&id de un módulo de entrenamiento para el control de nivel de.

Controle de Nível de Tanque Superior Abastecido por Tanque Inferior
Controle de Nível de Tanque Superior Abastecido por Tanque Inferior
Blog electricidad-Esquemas electricos: Control de nivel de tanque
Blog electricidad-Esquemas electricos: Control de nivel de tanque
Diagrama P&id Tanque Completo-Kod | PDF
Diagrama P&id Tanque Completo-Kod | PDF
Control de Nivel de Agua de Un Tanque Mediante Pid | PDF | Relé
Control de Nivel de Agua de Un Tanque Mediante Pid | PDF | Relé
Diagrama de control PID de un tanque - Docsity
Diagrama de control PID de un tanque - Docsity
Práctica 7. Control de Nivel de Un Tanque de Distribución de Agua | PDF
Práctica 7. Control de Nivel de Un Tanque de Distribución de Agua | PDF